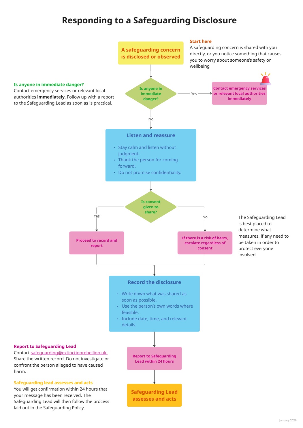
Responding to a Safeguarding Concern
If a safeguarding concern is disclosed to you by a child, young person or an adult at risk, or another participant in XRUK activities then the following steps should be followed:
- Stay calm and listen. Allow the person to share what they wish, without interruption, judgment, or pressure.
- Acknowledge and reassure. Thank them for coming forward and affirm that it was the right thing to do.
- Be clear about confidentiality. Do not promise to keep information secret. Explain that information may need to be shared to keep people safe.
- Seek consent where possible. Ask for consent to share the information. If consent is not given but there is a risk of harm, the concern must still be escalated.
- Do not investigate. Only ask questions to clarify what has been shared. Avoid leading questions.
- Explain what happens next. Let the person know who the information will be shared with and what the process will be.
- Record and report. Make a written record as soon as possible, using the person’s own words where feasible, and include dates and times. Share this with the Safeguarding Lead within 24 hours.
Important: do not approach or confront the person alleged to have caused harm. All concerns must be passed to the Safeguarding Lead.
Where there is an immediate risk of harm, contact emergency services or relevant statutory authorities directly. You can then inform the Safeguarding Lead as soon as is practical.
