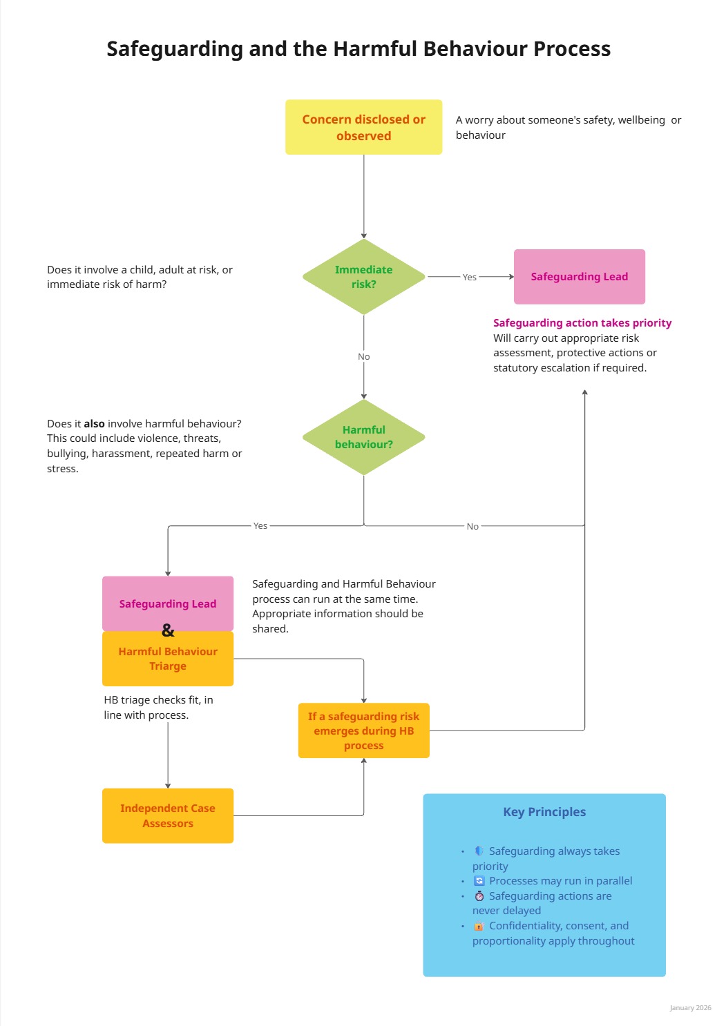
Safeguarding and Harmful Behaviour
XRUK already has a Harmful Behaviour Process in place. This process is used to handle complaints including violence, bullying or harassment, significant or repeated stress being caused to individuals or groups and where there are persistent or intentional breaches of XRUK’s Constitution, Principles and Values, and Ways of Working.
Where a concern relates to both safeguarding and harmful behaviour, safeguarding considerations take precedence. The Safeguarding Lead may consult with the Harmful Behaviour triage role or case assessors where appropriate, but safeguarding actions will not be delayed by triage or assessment processes. Both processes may run in parallel where necessary, with clear boundaries and information sharing on a need-to-know basis. If a safeguarding risk emerges at any point during a Harmful Behaviour process then the Safeguarding Lead will be informed.
- Safeguarding always takes precedence where there is risk of harm to a child, young person or adult at risk.
- Harmful Behaviour and Safeguarding may run in parallel.
- Safeguarding actions must never be delayed by triage or case assessment.
- Escalation can occur at any point if risk increases.
